1.3.1.1 Blueprint

1.3.1.2 - Process


This document is supported by a range of supplementary DCSA publications. The supporting publications are listed in the table below and they can be found on the DCSA website
Document | Description |
|---|---|
The DCSA information model has been created to organise and catalog the information being generated or consumed in connection with the processes described in the DCSA industry blueprint. The information model is also used as a collective term to describe all products that model data. The information model includes a diagrammatic representation of selected data entities and their relationships with one another. | |
This document promotes the alignment of terms across all DCSA stakeholders in the container shipping industry. The glossary is published on the DCSA website in the context of the DCSA industry blueprint. | |
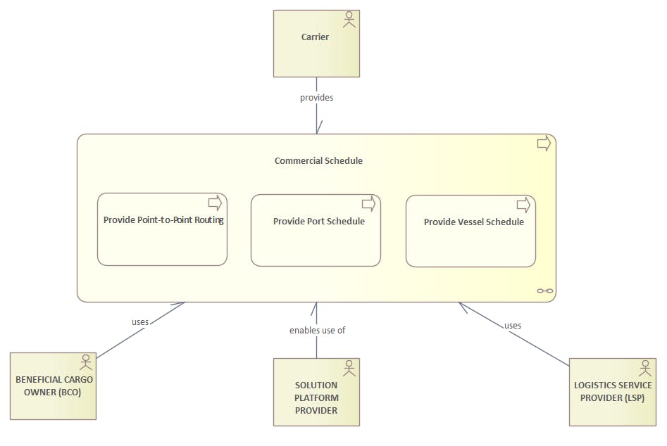
This document provides insights into as-is carrier processes. The DCSA industry blueprint comprises processes related to the movement of a container/equipment from one location to another, processes that are linked to a shipment/booking, processes that are considered critical for industry digitisation and standardisation efforts, and finally processes that are not considered commercially sensitive or of competitive advantage. |